/li>
/li>
2BV系列液環式真空泵及壓縮機概述
2BVA5110-5161B不銹鋼水環真空泵適用于抽除氣體和水蒸氣吸氣壓力可以達到33mbar絕壓(97%真空度)。當水環真空泵在吸氣壓力接近極限真空(工作液和蒸汽壓),下長期工作時,應聯接汽蝕保護管,以對泵進行保護。作為壓縮機用時,其壓力最大至0.26Mpo(絕壓)。2BV系列水環真空泵作為新一代節能型產品,其出色的性能及眾多優點將全面取代同性能的SK、2SK系列水環真空泵及W、WY、WL系列往復真空泵。
結構及特點
1、機泵同軸式直聯設計,節省空間,易于安裝。
2、采用機械密封作為標準配置,消除了泄露,維護簡便。
3、運行平穩,噪音可低至62分貝。
4、統一的耐腐蝕設計,如采用不銹鋼材質更適用于更為苛刻的應用。
5、獨特的柔性排氣口設計,不會產生過壓縮,確保了2BV在其性能范圍內效率最佳。
主要應用領域
1、真空過濾(化學制品過濾廠、化工處理廠、鐵礦廠、采礦業、磷肥廠、造紙廠、家禽處理廠、洗煤場等)
2、真空蒸餾(牛奶廠、食品廠、化工廠、紙漿廠等)
3、真空消毒除菌(醫院、醫務室、手術臺、實驗室)
4、擠出成型(塑料行業、聚乙烯、橡膠、輪胎等制造業)
5、浸漬(食品加工、木器加工、紡織廠、膠合板廠、電線桿的制造等)
6、液體脫氣(食品加工、水軟化、瓶裝廠)
7、壓縮空氣再生(紙漿、鋼鐵、汽車、玻璃、化工)
8、食品加工(食品加工廠、牛奶廠)
9、蒸汽回收(蒸餾器、裝卸站)
10、水泵引水(自來水廠、地下引水等)
11、冷凝器水箱補水(發電站)
12、烘干(化工、醫藥制造業)
13、木材處理/干燥、醫藥/實驗室真空、溶劑回收、土壤凈化、真空包裝、萃取、制革、罐裝等與真空相關行業。
工作原理圖
安裝外形尺寸圖
性能曲線圖

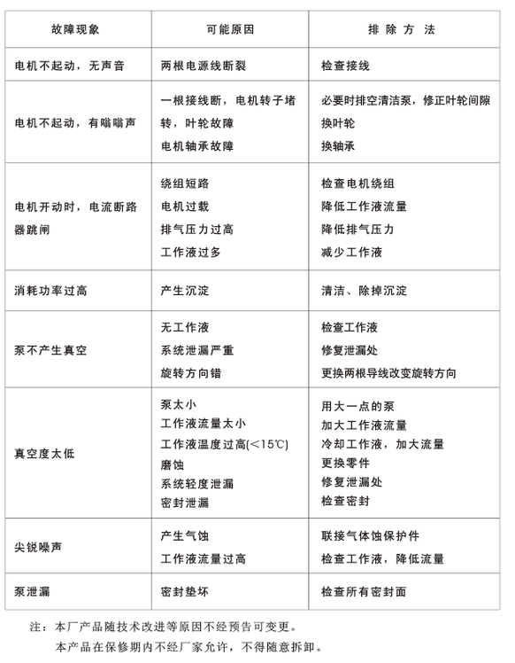
故障現象及處理方法




